2026年1月19日、高市早苗首相により1月23日の衆議院解散と2月8日の投開票実施が発表された。そんな衆議院の解散日から投開票日の期間における日経平均株価の騰落率を比較すると、最も高かったのは民主党の大勝による政権交代となった2009年(第45回)の12.12%。これに続くのが、その民主党から自民党が政権を奪還した2012年(第46回)の10.29%となっている。前者は政権交代、後者はアベノミクスに対する期待感の現れと考えられる。
日経平均株価が5万4000円台に到達、衆議院の解散報道で急騰する日本株の次なる展開
先日の解散予測記事に続き、1月14日には高市早苗首相が23日からの通常国会冒頭での解散を自民党幹部に伝えた、との報道があった。これを受け、14日の東京市場では政…
では、今回の総選挙は市場にどのような影響を与えるのか。三井住友DSアセットマネジメント チーフマーケットストラテジスト・市川雅浩氏から分析リポートが届いたので概要をお伝えする。
高市首相は衆院解散を正式に表明、自身の進退をかけ「与党で過半数」を勝敗ラインに設定
高市早苗首相は1月19日、首相官邸で記者会見を開き、1月23日に召集される通常国会の冒頭で衆議院を解散。衆議院選挙を1月27日公示、2月8日投開票の日程で行なうことを正式に表明した。
高市氏は「高市早苗が内閣総理大臣でよいのかどうか、今、主権者たる国民の皆様に決めていただく」と述べ、内閣総理大臣としての進退をかけ、勝敗ラインを「与党で過半数」と設定した。
また、飲食料品は「2年間に限り、消費税の対象としない」とし、今後設置される国民会議で「実現に向けた検討を加速します」と明言。財源についての詳細な説明はなかったが、特例国債(赤字国債)には頼らないスタンスを明確に示しつつ、「補助金や租税特別措置の見直し」や「税外収入などといった歳出・歳入全般の見直し」を例に挙げた。
■財政規律に対する一定の配慮と行き過ぎた円安に対する為替介入の実施を示唆
高市氏は、「責任ある積極財政」のもと、強い経済を実現する第1の柱は「危機管理投資」、第2の柱は「成長投資」であり、2026年度の当初予算はその第一歩と述べた。
そして、当初予算については、プライマリーバランスを28年ぶりに黒字としたことや、新規の国債発行額をリーマンショック後2番目に低い水準である29.6兆円におさえたことなどに言及。一定程度、財政規律に配慮していることを示唆した。
また、高市氏は円安の進行について、「為替の変動など、マーケットで決まることにつきましては、私のほうから特にコメントすることはございません」との立場を示した。
一方で、「投機的な動きなどにつきましては、これはしっかりと注視をしてまいります」、「日本国としても必要な対応を打ってまいります」と述べ、行き過ぎた円安の進行に対しては、為替介入の実施を示唆した。
■衆院選の結果が市場に与える影響については、財政政策が市場の信認を得られるか否かが重要
高市氏が衆院解散を正式に表明したことで、ここから実質的な選挙戦に突入していく。
これに伴い市場では、各党が掲げる公約や、多くの党が公約に盛り込むと思われる消費税減税(食料品で年5兆円程度の税収減)の財源、逐次報道される選挙情勢などが焦点になると思われる。
なお、立憲民主党と公明党が立ち上げた新党「中道改革連合」は、食料品の消費税率ゼロを公約の柱とし、政府系ファンドの創設や政府基金の活用などを財源に挙げている。
高市氏は飲食料品の2年間の消費税減税について、「検討を加速」するとの表現にとどめており、公約にどのような形で盛り込まれるのか注目される。
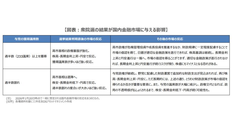
衆院選の結果が国内金融市場に与える影響について、現時点で想定される動きを図表にまとめたが、やはり財政政策が市場の信認を得られるか否かが重要な要素になると思われる。
なお、これらの動きは、今後明らかになる各党の公約や選挙情勢によっても変化することが予想される。

構成/清水眞希







DIME MAGAZINE













